医药企业ESG报告实战录
医药企业ESG报告实战录

医药企业ESG报告实战录

项目背景
在 “双碳目标” 与 ESG 披露要求趋严的行业背景下,某药企ESG报告编制项目实训启动,同时作为项目小组负责人,全程配合导师的主导进行任务拆解-资源分配-进度管控-质量审查,确保团队高效协同与交付达标。


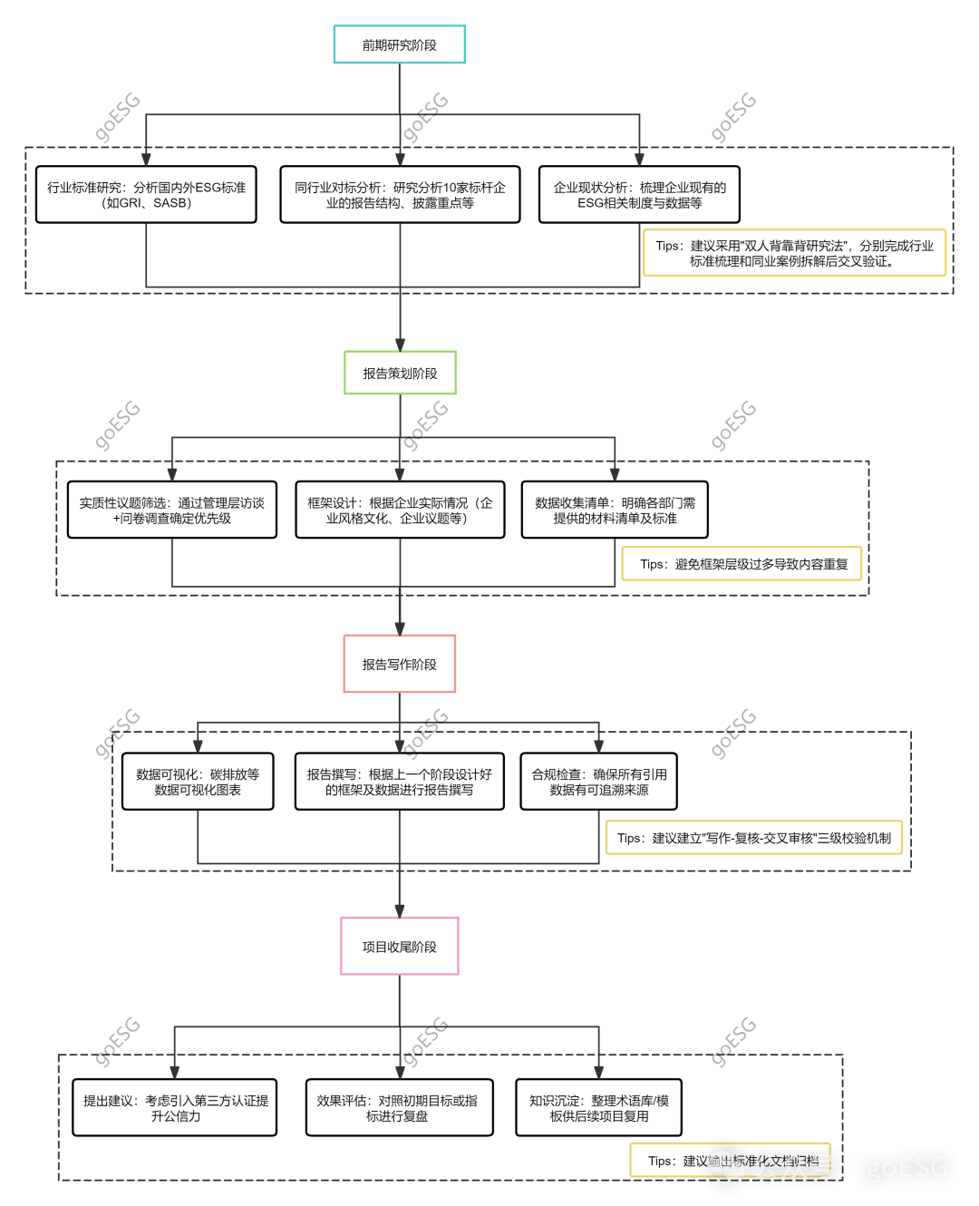
🔍 一、阶段管理全透视

阶段名称关键任务具体内容Tips风险管控
前期研究阶段行业标准研究分析国内外 ESG 标准(如 GRI、SASB)建议采用 “双人背靠背研究法”,分别完成行业标准梳理和同业案例拆解后交叉验证行业数据口径不一致 → 提前统一分析维度
同行业对标分析研究分析10家标杆企业的报告结构、披露重点等
企业现状分析梳理企业现有的 ESG 相关制度与数据等
报告策划阶段实质性议题筛选制定企业实质性议题调查问卷避免框架层级过多导致内容重复部门配合度低 → 通过高层签发协作函
框架设计根据企业实际情况(企业风格文化、企业议题等 )
资料收集清单明确各部门需提供的材料清单及标准
报告写作阶段数据可视化碳排放、实质性议题等数据可视化图表建议建立 “写作 – 复核 – 交叉审核” 三级校验机制内容重复 → 设置”主责章节”标记规则
报告撰写根据上一阶段设计好的框架及数据进行报告撰写
合规检查确保所有引用数据有可追溯来源
项目收尾阶段提出建议考虑引入第三方认证提升公信力建议输出标准化文档归档经验流失 → 建立企业知识库专区
效果评估对照初期目标或指标进行复盘
知识沉淀整理术语库 / 模板供后续项目复用
图片




📈 二、ESG指标表现分析与行业观察

通过对该医药企业ESG实践的深入评估,并结合行业对标研究,观察到其在各维度指标的表现存在差异:

    表现相对突出的领域 (披露较为全面或实践较深入):

        环境 (E): 在资源利用效率与循环经济实践方面展现出较好水平。

        社会 (S): 在履行乡村振兴与社会责任贡献方面表现积极;在供应商管理、客户关系维护方面实践良好;在员工权益保障、健康安全与发展等方面表现优异。

        治理 (G): 在构建可持续发展相关的治理架构与机制方面取得一定进展;在商业道德规范与合规运营方面表现稳健。

    存在提升空间的领域 (披露相对不足或实践有待加强):

        环境 (E):

        应对气候变化: 在气候风险识别、温室气体减排目标设定、能源结构优化路径等方面的披露和实践深度,相较于行业领先实践有提升空间。

(参考行业实践:领先企业通常会系统识别气候风险与机遇,设定明确的减排目标,并将能效考量纳入设备采购与工艺升级决策)。

        污染防治与生态保护: 在污染防治措施、生态保护举措及相关绩效披露方面,整体水平有待提升。

(参考行业普遍做法及建议:可考虑加强员工环保培训、深化供应链环保协作、建立内部激励与外部监督评价机制)。

        社会 (S):

        创新驱动: 在系统性的创新战略、研发投入强度、创新成果转化以及相关绩效指标(如研发投入、研发人员、专利数量、创新平台建设等)的披露方面存在明显不足。

(参考行业领先实践:领先企业通常会制定清晰的创新管理制度,建设创新平台,并量化披露研发投入、人员、专利产出等关键绩效,积极获取科技类荣誉)。

    报告可信度增强:

        独立第三方鉴证: 当前报告尚未引入独立的第三方鉴证。

(参考行业趋势:越来越多的领先医药企业,为提升报告可信度与透明度,选择获取独立的第三方鉴证意见)。

📈 三、执行反思与心得

优势:

    团队协作高效: 项目组成员展现出高度的责任心和协作精神,沟通顺畅,任务分配清晰明确,确保了项目按计划推进。

    流程把控得当: 各阶段工作衔接紧密,关键节点把控有效。

待改进之处:

    报告框架设计的预见性: 在报告策划阶段设计框架时,虽然预见到某些指标可能在不同章节重复出现,并提示写作时需注意避免重复,但在实际操作中,该设计仍导致部分内容在不同章节重复出现。

    这不仅增加了写作和整合的难度,也给后续的审核与校对工作带来了更多不必要的负担。

    未来需在框架设计阶段更充分地考虑内容归属的唯一性和逻辑清晰度,或建立更有效的跨章节内容协调机制。

心得体会:

    通过全程参与,项目组成员对ESG报告编制的完整流程,包括前期研究、实质性议题分析、框架搭建、内容撰写、数据收集与整合、质量控制等关键环节,有了更深入、更系统的理解和实践经验。

    深刻认识到ESG报告不仅是信息披露的工具,更是企业系统梳理ESG管理、识别改进机会、提升可持续发展能力的重要过程。

    在行业对标研究中对于理解报告深度、广度和最佳实践至关重要。

    框架设计的科学性和前瞻性对报告写作效率和最终质量影响显著。

    优秀的报告应做到:数据有支撑、叙事有逻辑、改进有路径。


🧩 四、组长管理心法

  • 动态拆弹机制
    风险:框架设计期预判指标交叉风险
    行动:指标冲突决策树 → 责任页签分配 → 交叉校验规则   




  • 知识狙击战术
    建立竞对动态监测表
    关键领域定向突破




  • 团队效能公式

目标拆解力 × 敏捷响应度 + 知识共享率 = 超预期交付

*本文部分部分图文数据来自网络,请注意甄别,如有侵权请联系后台*
*个人观点,如数据有误或其他侵权行为,请联系后台*    
关注公众号后台回复:2024ESG , 获取《2024中国ESG发展白皮书》
引用请注明信息来源:goESG

发表回复

您的邮箱地址不会被公开。 必填项已用 * 标注